一、专业简介
生物科学是自然科学的重要分支,是人们观察和揭示生命现象、探讨生命本质和发现生命内在规律的科学。生物科学的发展直接关系人类所面临的粮食问题、人口健康、能源可持续利用和环境保护等重大问题的解决;以基因、蛋白质为基础的巨大的新型知识经济产业已经形成,产生了重要的经济、社会和生态环境效益。近年来,生物学科内外渗透交叉, 不断呈现新的研究领域和生长点, 推动生物科学飞速发展。生物科学专业主干学科有植物学、动物学、微生物学、生物化学与分子生物学、细胞与遗传学、生理学等,涉及生物学、医学、农学等众多领域。Beat365生物科学专业开办于2009年,一直以服务地方基础教育及产业为导向,以能力培养为主线,明确“重基础、宽口径、高素质、强技能”的人才培养理念,努力创造条件促使学生成为社会需要的各级各类教育、科研及管理人才,毕业生就业率一直在98%以上,且受到用人单位的广泛好评。
二、培养目标
生物科学专业的培养过程中将全面贯彻党的教育方针,落实“立德树人”的根本任务,满足基础教育改革发展和教师队伍建设重大战略的需求,立足鄂西民族地区,面向湖北,辐射全国,培养具备良好的政治思想素质、高尚的师德和教育情怀、良好的人文和科学素养、务实的作风、较强的创新和实践能力,扎实的生物专业知识和技能、与时俱进的教育理念和教育教学技能,个性鲜明,有发展潜力,能在城乡基础教育及相关领域从事生物学及相关学科的教学、管理及研究工作,具有“四有”教师品质的高素质优秀教师。
本专业师范毕业生职业发展5 年预期如下:
1.师德与信念:践行社会主义核心价值观,具有高度的社会责任感,坚定的教师职业信念和高尚的师德修养,立德树人,依法执教,关爱尊重学生。
2.学识与职业能力:熟练运用生物学及相关专业知识、理论和实践技能,独立开展和实施教学行为,教育理念先进,并能创造性地解决职业发展中出现的问题。
3.育人与沟通:掌握班集体建设与管理的策略与技能,先进的综合育人理念和途径,注重学生的全面发展;具有良好的沟通合作技能和团队协作精神。
4.自我发展:关注基础教育和生物学前沿发展趋势,对教育教学活动进行自我反思,开展教育教学研究;具有终身学习与职业可持续发展意识,能追踪国内外生物学教育教学新理论、新方法和新手段,主动学习,提高生物学教育教学水平,实现自我发展。
三、培养模式
根据卓越教师2.0 计划,探索四年一贯、循序渐进的师范生职业养成教育模式,实行
“1+3”教师培养模式,将“四有”好老师标准、四个“引路人”、四个“相统一”和“四个服务”等要求细化落实到人才培养全过程。第1年通识教育为主,后3年实行专业教育与教师教育混合教学模式。与地方教育行政部门和中学建立权责明晰、稳定协调、合作共赢的“三位一体”协同培养机制,形成教师培养、培训、研究和服务一体化的合作共同体。
四、培养要求
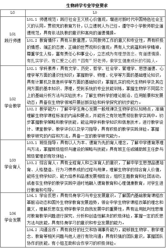
生物科学专业学生主要学习数理化基础、教育学及心理学基础理论和方法、生物学基本理论和基本知识以及人文社科知识,受到专业技能和教师教育技能的系统训练,本专业毕业的学生应具备生命观念、科学思维、科学探究、社会责任等生物学科的核心素养;具有前瞻性视野,较强的创新意识和自我发展的能力;践行师德规范和教师情怀,具备从事基础教育生物学及相关学科教育教学、教育管理和教学研究的能力及进一步深造的潜能。毕业生应达到的具体要求见下表:

五、所属学科类
1.学科门类:理学(07)
2.专业类:生物科学类(0710)
六、毕业学分要求
经过4-8年的学习必须修完本专业培养方案规定的课程教学内容,最低修满182学分:通识课程52学分,(其中必修课程44学分,选修课程8学分);学科教育课程19学分;专业教育课程68学分,(其中必修课程52学分,毕业论文6学分,选修课程10学分);教师教育类课程29 学分(含必修 22 学分,选修 7 学分);思政实践 6 学分;创新创业与素质拓展 8 学分。
七、学制与学位
标准学制:4年,学习年限4~8年。授予学位:理学学士。
八、课程体系及实施计划
(一)核心课程
核心课程包括植物学(Ⅰ、Ⅱ)、动物学(Ⅰ、Ⅱ)、生物化学、分子生物学、细胞生物学、遗传学、微生物学、植物生理学、人体解剖生理学、生态学
(二)主要实践性环节
核心课程实验、生物学课程野外实习、生物学研讨型实验、教学技能训练、教育见习、教育实习、毕业论文、军事训练、公益劳动、暑期社会实践等。
(三)主要专业实验
植物学实验、动物学实验、微生物学实验、生物化学实验、分子生物学实验、细胞生物学实验、遗传学实验、植物生理学实验、人体解剖生理学实验。