Beat365唯一官方网站
学校首页
设为首页
加入收藏
网站首页
学院概况
学院简介
现任领导
组织机构
联系我们
院徽院训
师资队伍
师资概况
教授
副教授
讲师及以下
博士
双肩挑教师
本科教育
专业设置
培养方案
教学管理
教学团队
招生就业
通知公告
资料下载
研究生教育
学科设置
培养方案
导师队伍
研究生招生
研究生活动
资料下载
通知公告
科学研究
科研概况
科研平台
科研团队
科研成果
学术交流
资料下载
通知公告
双创教育
双创资讯
赛事介绍
成果展示
双创导师
资料下载
通知公告
实践基地
实验教学与创新实践中心
校外实践基地
党团群工
理论学习
党建新闻
群团工作
统战工作
学生工作
通知公告
活动报道
研究生教育
学科设置
培养方案
导师队伍
研究生招生
研究生活动
资料下载
通知公告
|培养方案
您现在的位置
|
网站首页
>
|
研究生教育
>
|
培养方案
>
|
正文
>
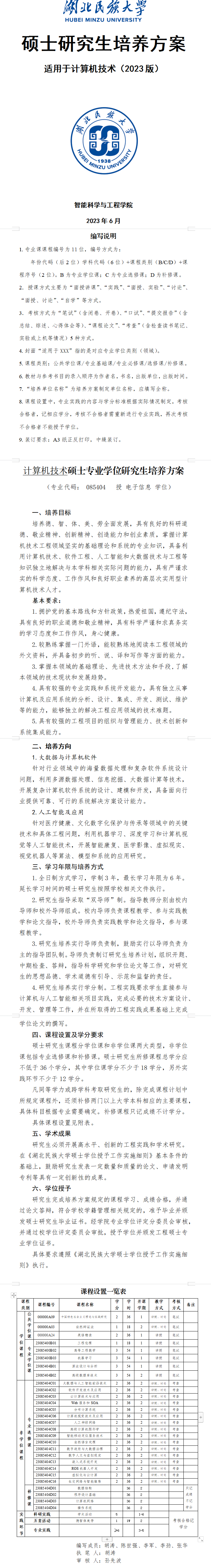
电子信息:计算机技术(085404)
发布时间:2025-06-18 点击量: 来源: 作者:
【字体:
大
中
小
】
打印
上一篇
: 电子信息:新一代电子信息技术(含量子技术等)(085401)
下一篇
: 电子信息:控制工程(085406)