Beat365唯一官方网站
导航
关闭
首 页
学院概况
+
学院简介
学院领导
机构设置
历史沿革
资讯动态
+
学院新闻
通知公告
师资队伍
+
教授
副教授
讲师
教辅及管理
荣休教师
专业设置
+
汉语言文学
广播电视学
新闻学
编辑出版学
广播电视编导
党群工作
+
支部风采
工会掠影
招生就业
+
招生信息
就业信息
本科生培养
+
本科生教学
学生工作
研究生教育
+
规章制度
学位授予
导师队伍
研究生培养
校友之家
+
校友名录
校友风采
校友捐赠
专题专栏
+
师范认证
审核评估
双创掠影
博学慎思 厚德笃行
办公电话:0718-8437218
首 页
>
资讯动态
>
通知公告
>
正文
>
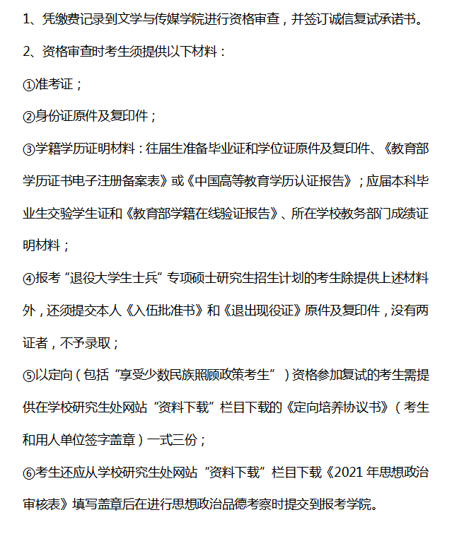
文学与传媒学院研究生复试考生须知
发布日期:2021-03-24 15:54:26
浏览量:
人次
打印
收藏